Activity: Understand Stakeholder Needs
This activity seeks to understand what the stakeholders want from the proposed solution and defines the key features for the solution.
Extends:
Understand Stakeholder Needs
Description
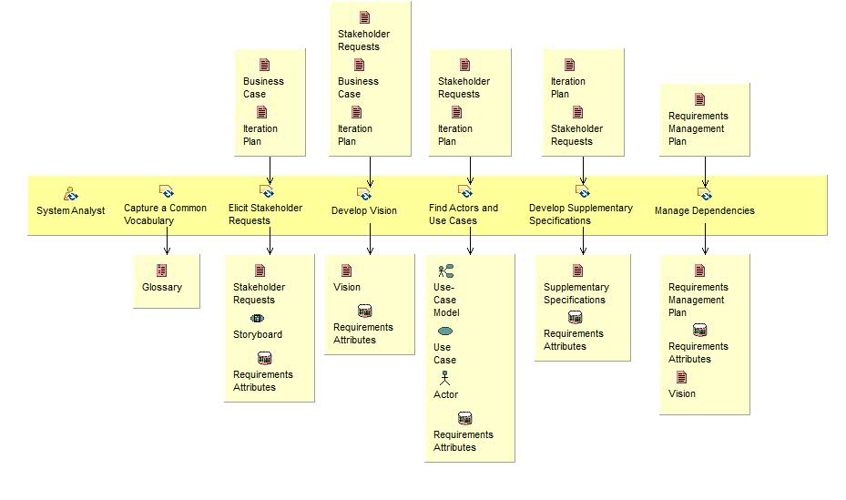
Work Breakdown Structure
Team Allocation
Work Product Usage
Workflow
Work Breakdown
© Copyright IBM Corp. 1987, 2006. All Rights Reserved.