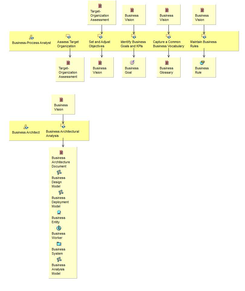
Activity: Assess Business Status
This activity covers the work around assessing the status of the organization and setting the business modeling objectives.
Extends:
Assess Business Status
Description
Work Breakdown Structure
Team Allocation
Work Product Usage
Workflow
Work Breakdown
© Copyright IBM Corp. 1987, 2006. All Rights Reserved.