Activity: Analyze the Problem
This activity gains agreement on the problem being solved and proposes a high-level solution.
Description
Work Breakdown Structure
Team Allocation
Work Product Usage
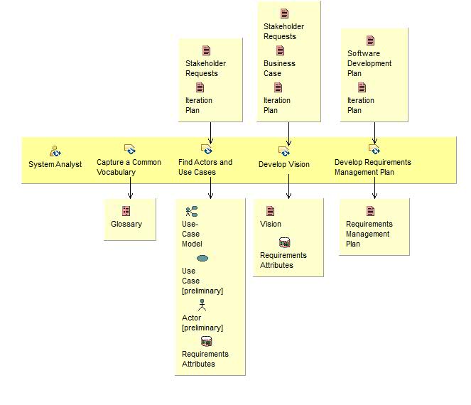
Workflow
Work Breakdown
© Copyright IBM Corp. 1987, 2006. All Rights Reserved.